在2023年11月26日,betway西汉姆联举办了考公经验分享活动。我们有幸邀请到betway西汉姆联2020级电子信息专业硕士程孟祺同学进行分享。程孟祺同学通过国考上岸某部委,参加过北京、浙江等地定向选调考试,其中浙江通过杭州市委组织部。
在本次分享会中,程孟祺同学主要就公务员考试考情进行介绍,与会学生细心听取学长的讲解,均表示从中学习到了很多公考的相关内容,那么让我们一起来回顾下本次分享会的内容吧!
内容一:什么是公务员考试
公务员考试是公务员主管部门组织的,担任一级主任科员以下及其他相当职务层次的非领导职务公务员的录用考试,有国家公务员考试和地方公务员考试的区别。
1、国家公务员考试(国考)是指:中央、国家机关以及中央国家行政机关派驻机构、垂直管理系统所属机构录用机关工作人员和国家公务员的考试。
2、地方的公务员考试(省考)是指:地方各级党政机关,社团等为招录机关工作人员和国家公务员而组织进行的各级地方性考试。
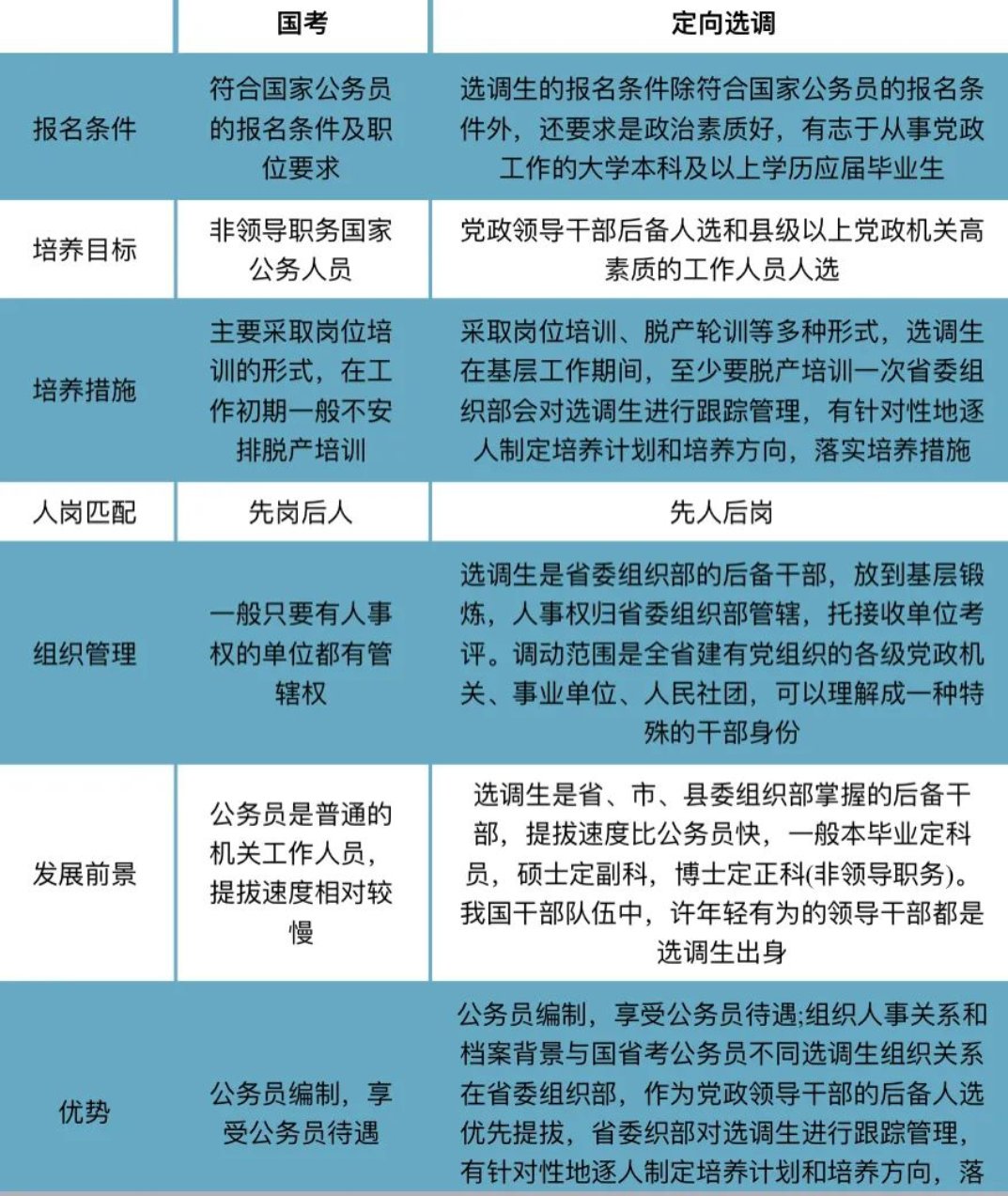
内容二:什么是定向选调生
1.各省委组织部展开选调
2.面向 42 所“双一流”建设高校、省内高校和部分国外高校当年应届毕业生
3.有相对严格的年龄限制
4.一般需具备中共党员(中共预备党员)、校级荣誉、学生干部经历、参军入伍经历其中之一
5.需进行两年基层锻炼
6.存在服务期(五年)

内容三:笔试准备
一、招录信息来源
1.北京理工大学就业信息网(非常可靠)
2.学院就业群通知
3.公考辅导机构公众号、中公教育官网
4.公考雷达app(国考、省考岗位选择)
二、笔试:重中之重
科目:
行测、申论、公基(部分省份,如天津,河北)
行测:
常识、言语理解、逻辑判断、资料分析、数量;重视三大项;135题 / 120分钟,分秒必争,但也要学会取舍
1.三大项分值高,提分快,有助于快速树立自信心
2.常识主要靠日常积累,紧跟时政热点
3.数量是拔高内容,日常训练不可忽略
申论:
单一题、综合题、公文题、写作题
考察阅读理解能力、综合分析能力、提出和解决问题能力、文字表达能力
实质是客观题
内容四:学习方法
1.网课学习,掌握基础知识
2.构建思维导图,熟悉知识框架
3.刷题练习,学会做题技巧
4.套卷练习,找准做题节奏
时间规划:
1.用一至二个月的时间掌握基础知识
2.九月中旬,各个科目大量刷题练习(行测各科3000道以上,申论每周都要做题)
3.考试前按计划进行套卷练习,参加模拟考试,严格控制时间,不能超时
4.考前二周左右,通过历年真题找到考试手感
“2+1”模式复习节奏:
周一、周二、周四、周五行测
周三、周六申论
周日模考
内容五:个人经验
1.就业是人生中一项重要的抉择,无论选择哪条路,都要坚定地走下去,切忌中途后悔
2.开始备考前,做好准备工作。包括但不限于:做好心理建设,完成实验室的工作,寻找到一起复习的战友等
3.开始复习或早或迟不重要,早开始不能松懈,晚开始也不能丧失信心
4.平时练习题错得多心态不要崩,平时练习不代表考试
希望本次考公分享会能够帮助大家摆脱考公的迷茫,在公考中取得优异成绩!

图文 | 共学会
排版 | 新媒体中心
指导老师 | 陈曼
审核 | 周连景