编者按:生涯聊天室上线啦~,betway西汉姆联为更好地帮助同学们答疑解惑,开辟专栏,与同学们聊聊大家关心的话题。专栏也会不定期邀请校友回复,交流大家感兴趣的职场成长话题。长期征集问题线索,可在i北理给辅导员留言呦~
简历不简单!
写好简历很简单!
2024届毕业季已接近尾声,2025届的求职、求学季已悄然拉开帷幕,写好简历了吗?是时候了,迈出第一步!本文重点介绍求职简历,同样也用于保研、考研复试、博士申请。
简历是用人单位了解求职者的一个入口,虽然有很多的模板、套路、技巧,但每个人呈现出来仍然是千差万别。求职、求学的过程是双方互相了解和选择的过程。一份好的简历就是打开和应聘单位交流通道的钥匙,最重要的原则是投其所需!
简历写什么?✦
简历的内容结构和所包含的信息,包括个人基本信息、高等教育经历、专业能力、学业表现、素质特点。
基本信息,要提供姓名、联系方式、政治面貌、籍贯、求职意向的岗位,政治面貌是用人单位了解求职者的在校的综合表现是否优秀的重要信息,籍贯是用人单位考量求职者选择本单位可能性大小的背景,综合来看,毕业生更倾向选择离家近的岗位;也一定程度上体现出地域的性格特点。求职意向岗位可以传递出求职者对于自身定位和岗位需求都有一定的了解,方便用人单位快速实现人岗匹配。

简历,图片来源于网络
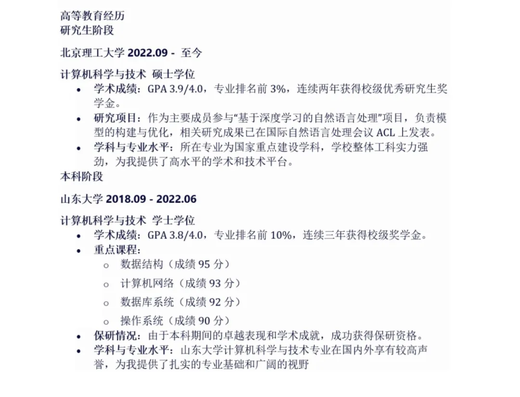
高等教育经历,按时间倒序记录,从最高学历开始写到本科学历,本科学习期间与应聘岗位所需专业知识强相关的重点课程需要罗列,成绩优秀或者排名靠前,也可以体现。此外,是否保研;所在学科和专业的水平,例如一流学科、国家一流专业、ESI排名等如果非常突出都需要体现,可进一步说明求职者在更高水平的平台上得到更好的教育培养,拥有更加前沿的学术和技术背景和更多优秀的行业人脉资源。

高等教育经历
专业能力是在教育经历外的补充,主要是与所学专业相关的科研和实践创新的经历。比如参加的各类创新创业比赛,学科竞赛、发表学术成果等代表专业能力的经历。重点是参与科研项目,首先要说明项目的名称和来源层次,例如是国家的重点研发计划、科研基金、人才项目计划等,显示高水平;第二说明所在的校内外重点实验室、合作单位,所在科研团队的负责人是否国家高层次人才等;第三要说明本人承担的任务,所掌握的研究技术方法和取得的效果,尽量贴近招聘职位信息要求掌握的技能。本科期间的实验课程、大创项目也可以写在项目研究经历中。
学业表现主要是在校期间所获得的外部评价,例如荣誉奖励、技能证书等,比如奖学金、优秀个人、优秀团队、英语、职业资格等证书。一般按照时间顺序和重要程度排列,获奖证书要注明自己的排名,优秀称号要注明评选的比例,表达出本人在身边群体中的特定方面表现突出。





荣誉奖励、技能证书等,图片来源于网络
素质特点不是自我评价的词汇堆积,而是需要实际事例支撑。主要是写社会实践经历,一般有两类,一类是作为骨干人员参加过的活动,例如志愿服务、社会实践活动等;一类是担任学生干部,作为主要人员组织过的活动,例如文体比赛等。第一稿的简历中,此部分内容在要尽可能把所有的活动写全,再根据投递的岗位类型和对能力的要求,调整简历篇幅,做筛选和精炼,首选最能体现与求职岗位匹配的经历,能体现本人组织能力、兴趣特长、沟通能力等综合素质的较为大型和复杂的活动,例如运动会、毕业晚会等,写明自己所承担的角色和完成的任务,尽可能体现多方面的能力。此部分有很多同学没有可以写在简历上的闪亮经历,怎么办?先利用学校丰富的活动资源,补充一些经历,也可以自己策划组织一个活动,例如班级、课题组活动,展现自己开朗积极、交流合作的性格特点。
此外,如果有能展示的文体特长也可以适当体现,相同条件下,有特长的求职者说明有坚持练习一件事情的良好习惯,除本专业知识外还掌握另一门专业领域知识,可以在公司集体活动中发挥作用,或者在和客户交流时找到更多话题。

简历,图片来源于网络
简历怎么写?✦
第一稿简历以完成信息归类为目标,尽可能将自己的经历写多写全。
第二稿简历进行信息筛选、语言精练和排版美化,目标是将内容集中在一页上,展示尽可能多的信息,同时重点突出,亮点鲜明。语言风格客观平实,多用数据支撑和行话术语,避免主观描述的形容词和口语化表达。排版风格也应符合单位文化,例如技术类的公司推荐蓝色商务风,大气简洁,文化类的公司可丰富多样,体现创意。毕业学校的logo、本人彩色证件照放在醒目位置,便于招聘人员在简历上多停留一些时间,增加获得面试机会的概率。
第三稿和之后的每一稿都是个性化简历,不同的岗位,要对简历进行微调,有准备地投递简历。如果是特别理想的工作机会,可以修改为与单位官网风格一致的配色,增加熟悉度。
简历重充实!
简历的修改完善是伴随求学、求职过程的,从职业生涯规划长周期看,简历的变化也反映着职业的发展,希望大家设定自己的目标岗位,不断积累,充实自己的人生履历,接近目标岗位要求,换位思考,展现出与对方需求的适配度,把握机会,实现事业发展和人生成就。
学院提供个性化简历指导,可发送邮件至zhi@bit.edu.cn。关于岗位信息解读和简历投递的方法技巧,欢迎关注下期聊天室~
前程似锦
作者 | betway西汉姆联学生工作办公室 郭惠芝
排版 | 新媒体中心
审核 | 周连景