作为首都高校最集中的区域
海淀汇聚37所高校 55万学子
既是青春梦想启航的沃土
也是平安建设的阵地
近年来
海淀公安分局
在公安部“四专两合力”和
北京市公安局“五个三”宣防体系引领下
以“专业+机制+大数据”破题
打造出独具特色的
高校反诈“海淀样本”

校园反诈“海”有我
为构建“警学联动、多元共治、全域覆盖”反诈新格局,10月31日,海淀公安分局在中央团校举办“守护青春·警学联盟——校园反诈‘海’有我”主题发布活动,公安部防范电信网络诈骗信息监控中心、北京市委教工委、北京市公安局、海淀区委政法委、海淀公安分局相关领导,海淀区37所高校主管校领导,学工、保卫部门负责人、学生代表及媒体记者共200余人齐聚一堂,共同见证海淀公安与辖区高校深化反诈合作的生动实践。
第一篇章:警醒之钟・青春不陷诈
海淀区电诈案件
已占全部刑事案件的80%以上

当这组数据显示在大屏幕
现场瞬间安静下来
随后登场的海淀分局反诈中心民警杨帆
用一把“数据手术刀”
精准剖开了高校骗局的真相

当中国科学院心理研究所副所长陈雪峰
视频连线开启
更让同学们恍然大悟
被骗不是因为愚蠢
而是人性的柔软处被击中了
可能是对情感的渴望
对认可的期待
或是不愿辜负的信任
原来 真正的反诈
也是与自我弱点的和解
第二篇章:守护之盾·青春不惧诈
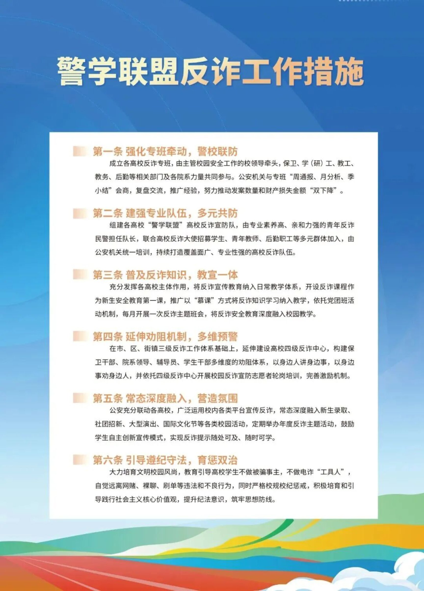
海淀公安发布的《警学联盟反诈工作措施》
被同学们称为“定制版反诈铠甲”

从精准预警到创新宣传
每一条都直指高校反诈的痛点
这份“安全承诺”
让现场掌声不断
蓝图如何落地
北京大学校领导的经验分享给出了答案
从课堂反诈教育到宿舍宣传岗
燕园的实践让大家看到
反诈早已不是“行政指令”
而是师生共同参与的“生态共建”
当个体的警觉融入体系的防线
校园安全便有了“双保险”
第三篇章:同心之程·青春共反诈
北京电影学院学生带来的
反诈情景剧《危险的圈套》

用幽默又犀利的表演
把“刷单陷阱”“冒充客服”的套路
拆解得明明白白

“高校四级反诈中心”揭牌仪式启动
北京大学、清华大学等12所高校的
保卫处领导共同登台
标志着海淀高校有了
“精准预警、快速反应”的安全中枢
而随后的“高校反诈志愿宣防队”授旗环节
更让青春的力量闪耀全场
最后的启动仪式
领导与学生代表共同推杆

“校园反诈‘海’有我”的字样格外夺目
在海淀
警徽之光与青春之光交汇
这就是最坚实的守护!

警学联盟反诈工作措施的发布
是对前期校园反诈工作的
系统深化
更是警校携手守护青春的郑重承诺
祝愿每一名学子都能在
安全的校园环境中
乘风破浪 不负韶华 平安远航!
END
文字:陈曦、赵达
编辑:赵达
校对:刘丽丽
审核:陈曦